Autodesk Inventor Linear Stress Analysis Tutorial
Learn how to perform linear stress analysis in Autodesk Inventor with this step-by-step tutorial. ๐ง

CAD CAM TUTORIAL BY MAHTABALAM
39.1K views โข Jan 19, 2024

About this video
Autodesk Inventor Simulation-Linear Stress Analysis
https://youtu.be/F1KlH2rqX0g
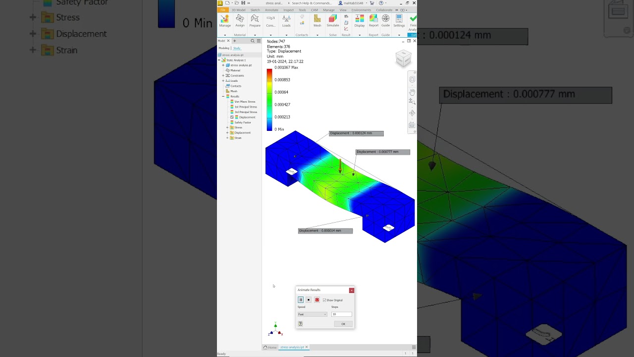
In This tutorial we will do a Linear Stress Analysis using Autodesk Inventor 2024 Simulation. and we will learn How to interpret results. as well as check factor of safety for Aluminum 6061.
https://youtu.be/F1KlH2rqX0g
In This tutorial we will do a Linear Stress Analysis using Autodesk Inventor 2024 Simulation. and we will learn How to interpret results. as well as check factor of safety for Aluminum 6061.
Tags and Topics
Browse our collection to discover more content in these categories.
Video Information
Views
39.1K
Likes
940
Duration
0:18
Published
Jan 19, 2024
User Reviews
4.7
(7) Related Trending Topics
LIVE TRENDSRelated trending topics. Click any trend to explore more videos.
Trending Now