Обратная связь в парафазном фазоинверсном каскаде
Объяснение особенностей введения ООС в парафазный фазоинверсный каскад для максимальной эффективности 🎚️

Тимур Куйсоков
4.3K views • Aug 11, 2023

About this video
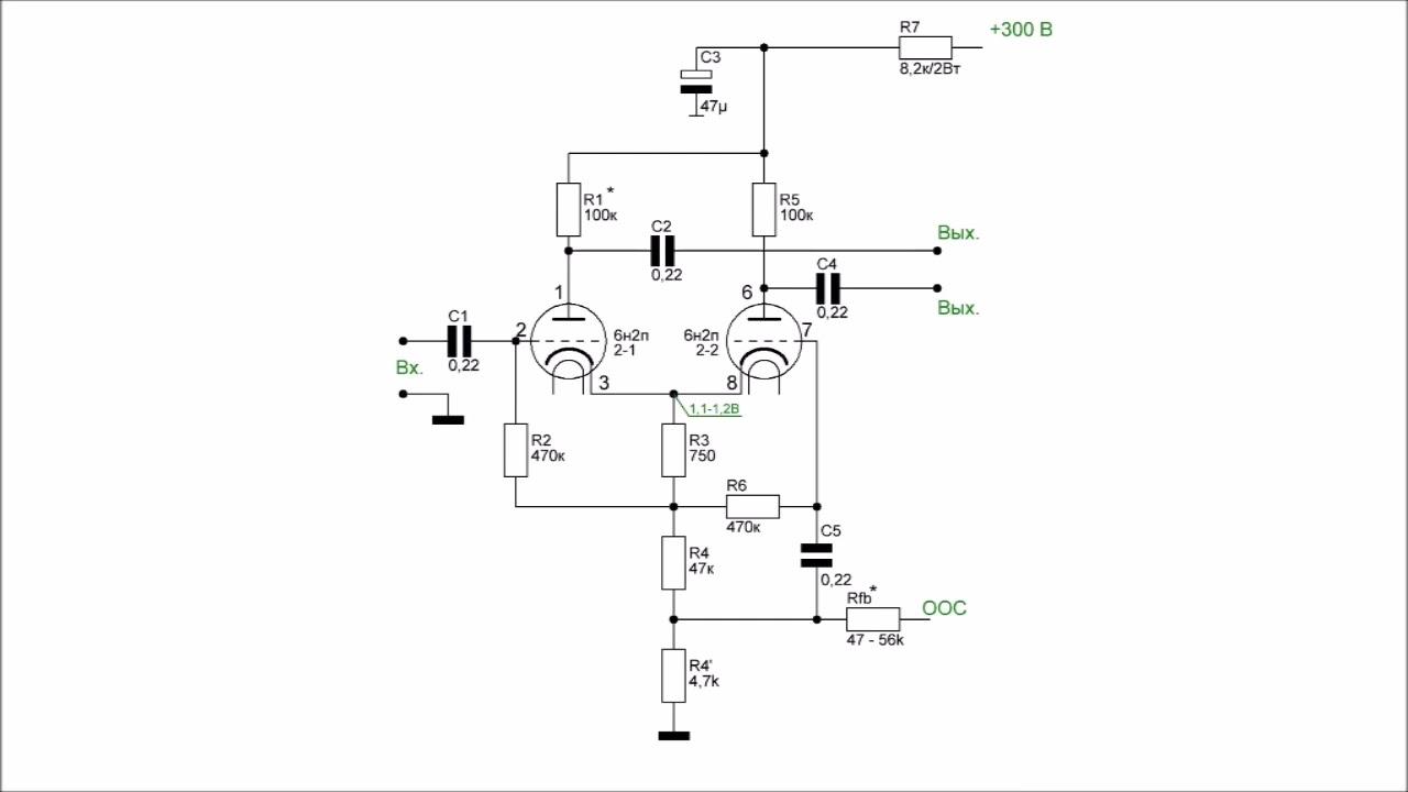
В этом выпуске я рассказываю об особенностях введения ОООС в парафазный фазоинверсный каскад. Поясняю как правильно включить ООС что бы получить максимальное качество звучания лампового усилителя.
Video Information
Views
4.3K
Likes
55
Duration
5:03
Published
Aug 11, 2023
User Reviews
4.4
(4) Related Trending Topics
LIVE TRENDSRelated trending topics. Click any trend to explore more videos.
Trending Now